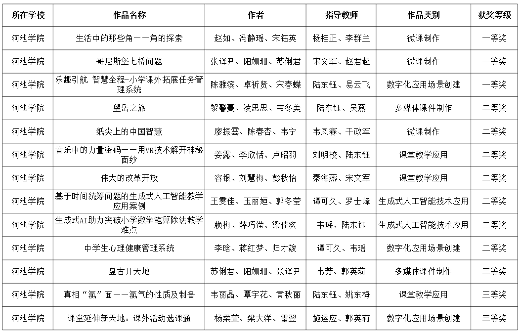
近日,广西壮族自治区教育厅公布了2025年全区师范生信息化教学应用大赛获奖名单,我校学子凭借扎实的专业素养、创新的教学思维和精湛的信息化技术应用能力取得了优异成绩,选送15个作品在多媒体课件制作、微课制作、课堂教学应用、生成式人工智能技术应用、数字化场景创建5个赛项上一共斩获13个奖项,其中一等奖3项、二等奖7项、三等奖3项,在全区同类同级高校中排名前列,充分展现了我校师范生“以赛促教、以技赋能”的实践精神。
本次大赛聚焦师范生数字素养锻造与信息化教学能力提升,大幅度调整赛项组成,新增生成式人工智能技术应用、数字化场景创建赛项。我校高度重视此项赛事,教务处联合现代教育技术中心针对比赛组织了校内选拔赛,积极调配资源,精心打磨优化作品,每一个参赛作品背后凝聚着师生对教学创新的探索。
下一步,我校将以大赛为契机,持续推进师范生信息化教学能力提升工程,完善“产教融合、资源共享、技术赋能”的协同育人机制,建设新时代高素质专业化创新型教师队伍。(作者:陆东钰 校对:杨桂正 审核:吴启明)
